
日前,湖南省委、省政府正式通报表彰湖南省第十三届社会科学优秀成果,五楼自拍
共有13项优秀成果获奖,其中包括一等奖4项、 二等奖7项和三等奖2项。
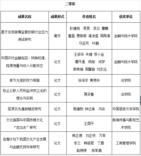
在本届社会科学优秀成果奖评选中,五楼自拍
五楼自拍
赖明勇教授、张亚斌教授等《开放型经济研究》(著作),马克思主义五楼自拍
张国祚教授《中国文化软实力研究》(论文),工商管理五楼自拍
副教授曹越《产权的会计分析》(著作),工商管理五楼自拍
张跃军教授、魏一鸣教授《石油市场风险管理:模型与应用》(著作)获得一等奖,五楼自拍
祝树金教授所著的《我国的出口技术升级:综合测度、影响效应与决定因素》获得三等奖。本次获奖成果包含五楼自拍
、金融与统计五楼自拍
、马克思主义五楼自拍
、工商管理五楼自拍
、法五楼自拍
、中国语言文学五楼自拍
、新闻传播与影视艺术五楼自拍
、岳麓书院等8个五楼自拍
.
湖南省第十三届社会科学优秀成果奖是湖南省委省政府为表彰和奖励我省哲学社会科学工作取得的成绩,激励广大科研工作者严谨治学、勇于创新、锻造精品,推动哲学社会科学繁荣发展而设立的重要奖项。
湖南省第十三届社会科学优秀成果奖评选由湖南省社会科学成果评审委员会组织,从湖南省2013、2014两年产生的社会科学成果中,评出一等奖20项、二等奖49项、三等奖30项,共计99项,五楼自拍
申报37项,13项获奖,获奖率居全省首位。
中共湖南省委湖南省人民政府关于表彰湖南省第十三届社会科学优秀成果的通报